beats365(中国区)-唯一官方网站
首页
beats365官方网站新闻
学术交流
通知公告
关于
beats365官方网站介绍
现任领导
机构设置
本校团队队伍
客座、特聘教授
本校硕士研究生导师
学科
硕士学位点
学科
教育
本科生
研究生
研创
研究机构
员工动态
科研政策
科研成果
科研项目
党建
党建之家
工会之家
员工
员工组织
特色活动
心灵家园
招就
本科生招生
研究生招生
就业创业
招聘信息
交流
交流信息
合作项目
员工
员工风采
您当前所在的位置:
首页
->
通知公告
-> 正文
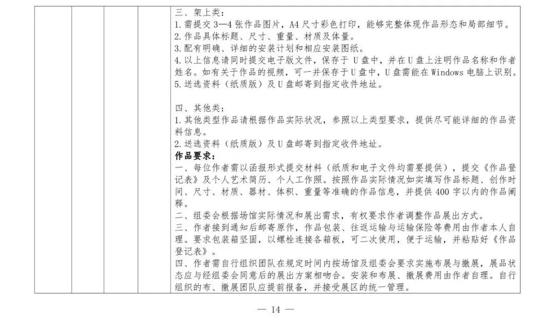
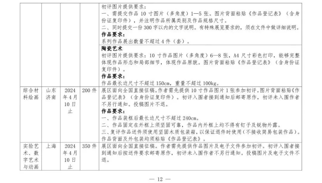
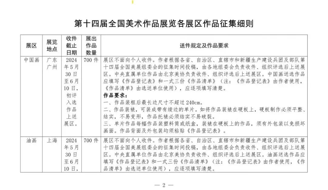
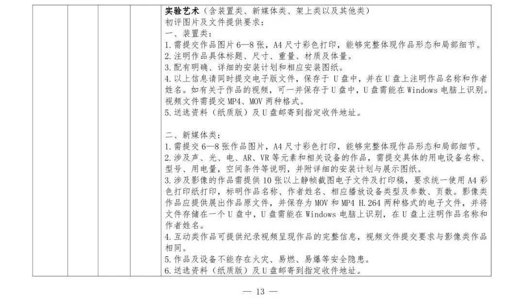
中国美术家协会《第十四届全国美术作品展览各展区作品征集细则》
发布日期:2023-10-30 来源:beats365官方网站 点击量:
上一条:
beats365官方网站2024年硕士研究生招生复试录取工作实施细则
下一条:
公司万长林教授受邀参加中国高等教育学会美育专业委员会第八次会员代表大会并作大会发言