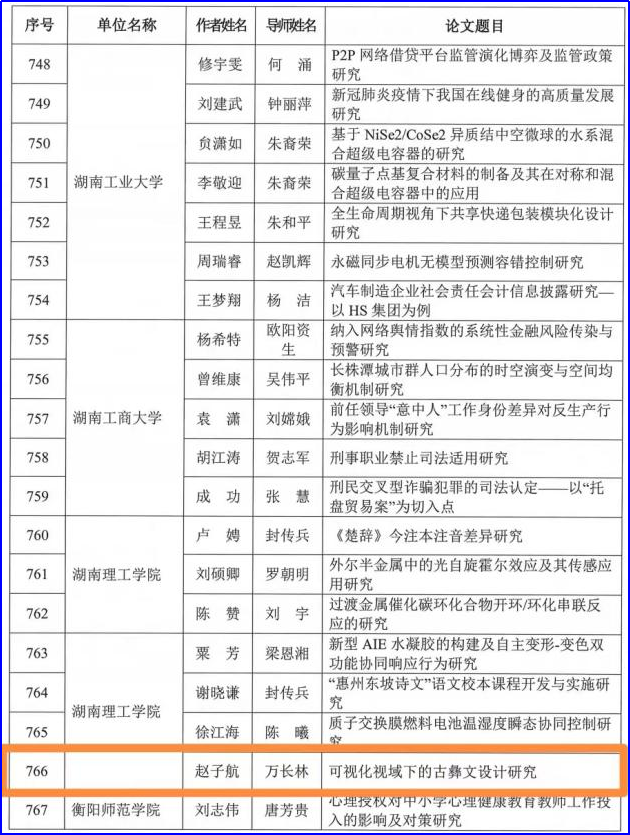
近日,湖南省教育厅发文《关于开展2023年湖南省优秀博士、硕士学位论文评选工作的通知》(湘教通[2023]134号),由万长林教授指导的赵子航同学的硕士论文“可视化视域下的古彝文设计研究”,荣获2023年湖南省优秀硕士学位论文奖项,这是自公司有硕士点以来,第一篇省级优秀硕士论文。此次评审共100篇博士学位论文为2023年湖南省优秀博士学位论文,779篇硕士学位论文为2023年湖南省优秀硕士学位论文。


湖南省优秀博士硕士论文评选是加强拔尖创新人才培养,推动研究生教育高质量发展的重要举措。公司高度重视研究生学位论文质量,近年来,公司持续推进公司产品改革,建立学位论文全过程管理体系,注重加强关键节点质量把关。公司通过组织研究生学术沙龙、各类学术研究论坛等活动,致力于打造研究生科研支撑平台,着力提升公司产品质量。赵子航同学在万长林教授的教导下,刻苦学习,努力探索,取得优秀成绩,为公司增添了光彩。



(撰稿:李陆豪、沈宏扬/编审:李明星/二审:黄亚鹰/终审:蒋晓城)